Shunjie wang
24028358
- At the beginning of the project, I discussed some ideas with the team members on how to do this project. At the beginning, we planned to make a small game that needs to break through three scenes. We expanded the emotional version and some game mechanisms, and what perspective we use to operate the game.

(Figure 1)
- (Figure 1) is some emotional versions we are looking for when discussing games, which have given us a lot of inspiration in our creation.
- We discussed a lot of problems in the game mechanism, because it was the first time for everyone to make games, so we were more rigourous in the preliminary work. In the game style, we discussed the options of pixel style, realistic style and 2D and 3D. Because we have learned the modelling process of blender, we finally used blender as the main way to make our game.

(Figure 2)
- We used the GDDs website to make game flows and some dialogues in the game:
https://www.figma.com/board/UqKyXe7Zp73y2drh8w5flk/Untitled?node-id=0-1&t=Dn8NVNFJkoNsBiim-1

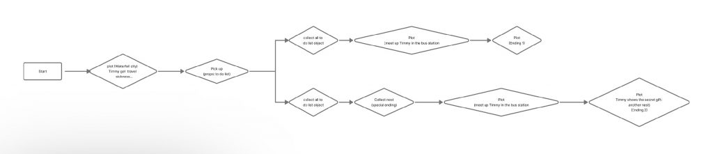
(Figure 3)
- (Figure 3)We originally wanted to make 3 levels, but after asking the teacher’s advice, we felt that the three levels were too difficult. In the end, we only made one level.

(Figure 4)
- We want to refer to this dialogue method in (Figure 4) to talk to NPC.

(Figure 5)
- In the end, the scene we chose was a mediaeval town, and then everyone began to think of some items and props that can interact with players (Figure 5)
- The team members and I assigned the props and scenes that need to be done. I made some buildings and some props in the scenes.
Reference:

(Figure 6)
- (Figure 6)These are my references.

(Figure 7)
- (Figure 7)I also made posters to enrich the scene, which we chose to make after our discussion.
- The 3D models I made are all in pdf.

(Figure 8)
- This is my favourite blender modelling. It can move like the wind in mp4. It is very interesting and also uses the feeling of 2D style.

(Figure 9)

(Figure 10)
In the end, because we had to cooperate with students from other projects, we finally changed it to a promotional film of a game. Everyone divided their own split frames to complete k frames. My split frames are in pdf. There is a display.
Leave a Reply